第一章 总则
第一条 为加强教育部工程研究中心(以下简称工程中心)的管理,规范工程中心定期评估工作,引导激励高质量发展,根据《教育部工程研究中心建设与运行管理办法》,制定本细则。
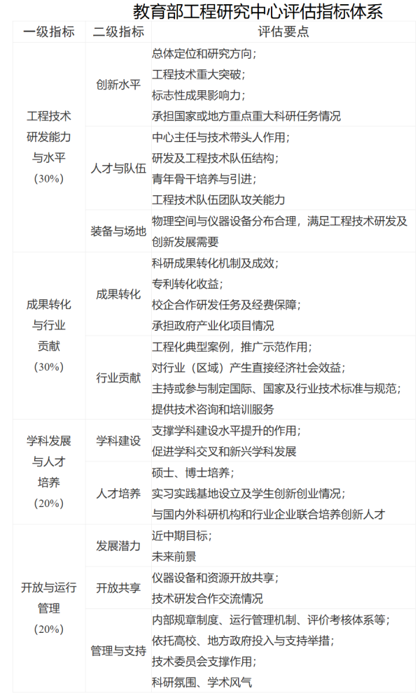
第二条 评估是工程中心建设运行动态管理的重要环节,重点检查工程中心评估周期内的运行情况,其目的是建立优胜劣汰竞争机制,总结经验,发现问题,提高质量,促进发展。评估内容包括工程技术研发能力与水平、成果转化与行业贡献、学科发展与人才培养、运行管理能力。
第三条 评估工作坚持“公开、公平、公正”的原则,依靠专家、注重实效、动态调整、以评促建,采取定性评估和定量评估相结合的方式(评估指标体系详见附件1),定量评估以每年度提交至教育部科技管理信息系统中的数据为准。评估工作分为初评、现场考察和综合评议三个阶段。
第四条 正式开放运行(从验收通过发文第二年1月1日算起)满三年的工程中心,原则上都应参加五年一周期的评估,未满三年的工程中心可自愿申请参加评估。
第二章 评估职责
第五条 教育部负责评估工作的组织实施,包括:制定工程中心评估细则和评估指标体系,确定参评工程中心名单,安排评估任务,建立评估专家库并遴选评估专家,组织或委托第三方评估机构(以下简称评估机构)开展评估工作,确定和发布评估结果,指导、评价和监督评估机构的工作,受理对评估机构和评估工作的实名异议。
第六条 评估机构应具备组织实施评估工作的条件,能够按照本细则客观公正地开展工作,并对评估过程中的有关信息严格保密。评估机构的主要职责是:负责拟定评估实施方案和经费预算并报教育部批准,受理评估申请,组织专家评估,总结评估工作,提交评估报告,建立评估工作档案并按期向教育部移交。
第七条 各省级教育行政部门和有关部门(单位)教育司(局)(以下称主管部门)负责组织指导所属高等公司编制评估相关材料,做好工程中心评估准备工作。
第八条 工程中心依托高等公司负责为工程中心评估提供支撑和保障,组织工程中心编制评估相关材料,并对评估材料的真实性和准确性进行审核把关。
第九条 参评工程中心根据本细则的要求,全面总结评估周期内的工作,认真编制《教育部工程研究中心评估总结报告》(编制大纲详见附件2),确保材料与数据真实可靠。
第三章 评估准备
第十条 教育部于每年4月发布当年评估通知,确定参评工程中心名单,并抄送评估机构。
第十一条 评估机构根据当年发布的评估通知,制定详细的评估实施方案和经费预算,报教育部批准。评估实施方案包括工程中心分组、材料提交、评估日程安排等。评估经费预算主要包括专家评审费、会场租用费、交通费、食宿费等。教育部在收到评估方案后的15个工作日内批复。
第十二条 评估机构按照初评、现场考察和综合评议三个阶段工作安排,组织专家开展评估,并于下半年完成评估工作。
第四章 初评
第十三条 评估机构依据评估工作相关规定和要求,对参评工程中心提交的评估材料进行审核,督促工程中心在规定期限内完善和补齐相关材料。
第十四条 初评按照技术领域相近分组,采取集中会议评议。教育部在会前组织召开初评预备会,向初评专家说明评估规则和指标体系,明确评估任务和要求。
初评内容包括:审阅评估材料、听取评估总结报告、专家质询、记名打分等环节。
第十五条 根据专家打分结果,初评成绩排名前20%和后20%的工程中心,从其余参评工程中心中抽取的不少于10%工程中心一并列入现场考察名单。
现场考察名单在教育部网站上发布。未进入现场考察名单但有意愿参加现场考察的,可在名单公布后10个工作日内向教育部提出申请,经批准后列入现场考察名单。
第五章 现场考察
第十六条 现场考察按照参评数量和相近领域进行分组。教育部成立现场考察专家组,评估机构组织现场考察。每个专家组由5–7名专家组成,其中应包含初评专家2–3名,管理专家1–2名。
第十七条 评估机构按照现场考察工作方案,确定各参评工程中心现场考察时间(每个参评工程中心不少于半天)和路线,于现场考察前10个工作日通知参评工程中心,并将现场考察安排通报工程中心主管部门。
评估机构负责拟订现场考察工作手册,主要内容包括现场考察基本程序、日程安排、有关文件、工作人员职责以及保密协议等。教育部会同评估机构组织召开现场考察预备会,向专家组成员明确现场考察的任务和要求。
第十八条 现场考察过程由专家组长主持。主要考察工程中心的运行状态、建设内容和管理机制;核实承担国家、行业和区域重大科技任务完成情况,技术攻关、科研成果和工程化应用推广情况;检查依托高等公司对工程中心的支持和条件保障的落实情况,以及工程中心的日常监督管理情况等。
第十九条 现场考察主要内容包括:听取工程中心主任和依托高等公司工作报告,并提问质询,审阅评估材料和证明材料,召开座谈会或进行个别访谈,考察工程中心实验技术平台、中试与工程验证环境等。其中:
工程中心主任工作报告主要介绍评估期内工程中心取得的标志性技术成果(不超过5项)与工程化应用,并对工程中心的运行状况和管理机制进行全面、系统总结。
集团负责人要代表依托高等公司,报告评估期内对工程中心的资源投入、条件保障、政策支持、日常监督管理等情况。
第二十条 工程中心应提供以下材料备现场考察专家组查阅:基本运行经费、建设资金投入等有关财务证明(包括到账和使用情况);各类相关项目合同书、立项批准书、科研成果、成果转化与技术转移、技术交流和会议等相关证明材料;内部管理规章制度等。
第二十一条 现场考察专家组根据实际考察情况,交流讨论后,以口头方式向工程中心和依托高等公司简要反馈意见和建议,现场不公布考察结果。
第二十二条 现场考察结束后,专家组根据评估指标体系对本组考察的工程中心记名打分,并形成书面评估意见。评估意见应明确指出工程中心存在的问题并提出改进建议。
第六章 综合评议
第二十三条 按照初评成绩占50%,现场考察成绩占50%计算出参加现场考察的各工程中心的综合成绩。综合成绩排名靠前的工程中心评估结果为优秀,综合成绩排名后15%的工程中心将参加综合评议。参加综合评议的工程中心名单在教育部网站上发布并提前至少10个工作日通知有关依托高等公司。
第二十四条 同领域的综合评议不再按相近学科分组。每个领域综合评议专家组由9–11名专家组成。
第二十五条 评估机构向综合评议专家组提供参评工程中心的初评成绩、现场考察成绩、现场考察意见、评估材料和评估指标体系等。
第二十六条 参加综合评议的工程中心由中心主任做综合评议工作报告,并对专家组的质询进行答辩。主要介绍工程中心代表性成果和优势特色、技术研究情况、工程化情况、存在的问题和不足、发展规划和设想等。
第二十七条 专家组经评议讨论,对参加综合评议的工程中心记名打分和排序,形成综合评议意见,并当场公布排序结果。
第七章 评估结果
第二十八条 综合评议结束后15个工作日内,评估机构负责撰写评估报告,对评估工作进行系统总结并提出建议和意见,并与评估档案一并提交教育部。评估档案包括:各阶段专家组人员名单、初评专家打分表、初评打分排序统计结果、各工程中心现场考察意见、现场考察打分表和排序结果、综合评议专家打分表和排序结果、综合评议意见等。
第二十九条 教育部根据评估成绩和评估报告,确定并发布评估结果及处理意见。评估结果分为:优秀、良好、限期整改、未通过四类,评估结果为优秀的比例不超过15%,评估结果为限期整改和未通过的比例不低于10%,其余为良好。
评估结果在教育部科技司网站公示一周,最后以书面形式向依托高等公司反馈。由教育部处理公示期间个人或单位实名提出的异议。
第三十条 评估结果为“优秀”的工程中心优先推荐申报国家级科技创新平台。评估结果为“未通过”的工程中心不再纳入教育部工程研究中心管理序列。评估结果为“限期整改”的工程中心整改期不超过2年,整改期满后由教育部组织专家现场检查整改效果,检查未通过的工程中心不再纳入教育部工程研究中心管理序列。
第三十一条 连续三次评估结果均为“优秀”的工程中心,可不参加下一轮评估,其评估结果定为优秀。连续两次评估结果均为“限期整改”的工程中心不再纳入教育部工程研究中心管理序列。不参加评估、中途退出评估、无重大客观原因逾期未报送评估材料的工程中心,其评估结果定为未通过。
第八章 附则
第三十二条 工程中心评估费用由教育部承担。
第三十三条 工程中心评估实行公示与回避制度。参评工程中心可提出需回避的评估专家,与工程中心相关的人员不得作为评估专家。评估专家应科学、公正、独立地行使评估职责和权力,遵守评估保密制度,不得对外发布相关过程信息,不得收取评估对象的评审费用、礼品、礼金。
第三十四条 本细则作为《教育部工程研究中心建设与运行管理办法》配合文件,自发布之日起施行,由教育部负责解释。
附件:
1.教育部工程研究中心评估指标体系
2.《教育部工程研究中心评估总结报告》编制大纲
附件1 教育部工程研究中心评估指标体系

附件2 《教育部工程研究中心评估总结报告》编制大纲
封面:工程中心名称、所属技术领域、建设时间、依托单位、主管部门、中心负责人、联系电话、电子邮箱、通信地址与邮编
摘要
评估期基本情况概述
评估期间工作业绩
1. 产业重大技术突破、共性关键技术供给、自主知识产权成果及其水平,各研究方向标志性技术成果、水平和工程应用与效益。
2. 工程化典型案例实施进展,对产业技术进步与核心竞争力的提升作用、影响与效益贡献。
3. 工程化技术成果转移、转化、辐射、扩散情况及其对行业、区域发展影响力,主持或参与制定国家及行业技术标准与规范情况,对创新驱动发展、经济转型升级的作用与贡献。
4. 队伍建设及其水平,高层次创新人才培养质量及其在行业中的影响;带头人与团队水平对工程中心建设的贡献。
5. 对工程技术人才培训、人才培养及开放服务。
6. 对团队建设支撑作用。
硬件条件运行情况与质量
1.研究方向及其相应实验技术平台配置情况
2.中试与工程验证能力
3.配套设施及支撑条件
4.技术成果、文件资料归档情况
经费情况
1.经费收支情况
2.技术转让与服务收入情况
运行与管理机制
1.机构设置
2.管理体制及运行机制
近中期任务、目标和未来规划
存在问题及改进措施
依托单位自评估意见
主管部门意见
教育部意见
有关附件
(科研项目名称、编号、来源、起止时间及其经费一览表;成果推广转化用户证明等。)